製品不具合の原因の一つにサイレントチェンジがあります。これは、ポリマーの種類又はグレード、配合、成形条件などを事前に周知せずに変更することを指します。こうした変更が行われた製品は、仕様通りの初期物性又は耐久性を満たさない可能性があり、不具合につながることがあります。
特定のロットのみで不具合が発生する場合、原料及び製造条件をすべて見直すことが原因究明の鍵となります。ゲル浸透クロマトグラフィー:GPC(あるいはサイズ排除クロマトグラフィー:SEC)は、ポリマーの分子量分布を解析し、グレードの違いを判定できるため、サイレントチェンジが疑われる樹脂製品の不具合原因の調査に欠かせない手法です。本機構では、GPC法を含む複数の手法による総合的な不具合原因調査の受託が可能です。
グレードの異なる市販のPVCペレット5種をGPCにより分析した結果を図1及び表1にそれぞれ示します。

| 試料 | 数平均分子量 Mn×10-4 |
重量平均分子量 Mw×10-5 |
多分散度 Mw/Mn |
|---|---|---|---|
| Aペレット | 2.8 | 8.7 | 3.1 |
| Bペレット | 7.2 | 16.1 | 2.2 |
| Cペレット | 8.6 | 19.8 | 2.3 |
| Dペレット | 10.6 | 25.6 | 2.4 |
| Eペレット | 12.2 | 29.0 | 2.4 |
図1及び表1に示す通り、PVCのグレードごとに平均分子量及び分子量分布が異なりますので、GPCを測定することにより原料ポリマーのグレードが変更されたかどうかを判定できます。
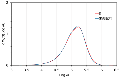
応用例として、メーカー及びグレード未知のPVC製品を分析し、上記のBペレットと比較した結果を図2及び表2に示します。

| 試料 | 数平均分子量 Mn×10-4 |
重量平均分子量 Mw×10-5 |
多分散度 Mw/Mn |
|---|---|---|---|
| Bペレット | 7.2 | 16.1 | 2.2 |
| 未知試料 | 7.4 | 15.7 | 2.1 |
未知試料とBペレットを比較すると、微分分子量分布曲線が類似しており、また、平均分子量も非常に近い値となっています。この結果から、未知試料の原料にはBペレットと近いグレードのペレットが使用されていることがわかります。このように、GPCは使用されているポリマーのグレードの推定に使用することもできます。
受託測定をご希望の方は、以下の電話番号から直接お電話いただくか、こちらのフォームからお気軽にお問い合せください。